Define
Summary of Application 
I want to highlight the an empty trailer pool management solution for mobile and web within the application. This solution will impact thousands of carriers and fleet owners who rely on our tools every day. Over the last 12 months, the application has maintained a 4.24 rating, based on feedback from more than 44,000 active users.
Empty Planner Overview 
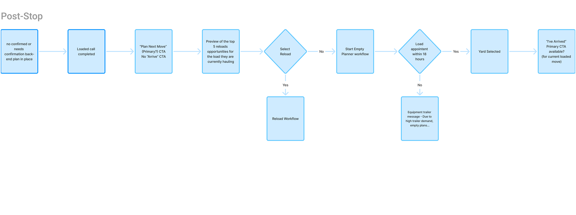
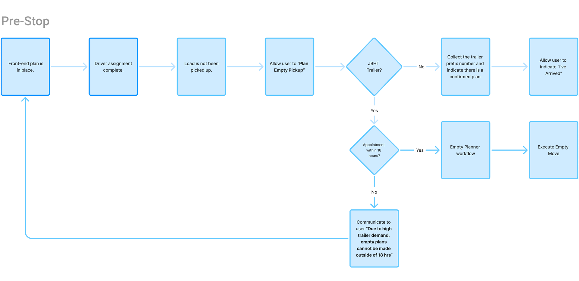
Empty Planner is a mobile and web solution for power-only carriers using our application to plan trailer pickups and drop-offs. The challenge was carriers often arrived without the correct empty trailer, causing delays and disrupting trailer pool balance. The solution had to seamless integrate with existing infrastructure and api’s that monitor loads to ensure carrier have the correct equipment.
Project Goals & Metrics
Our goal was to reduce failed pickups and improve load execution rates through clearer planning workflows. This update also: 
 • Reduce failed equipment pickups 
 • Reduce manual trailer reassignments 
 • Increase power-only load booking 
Design
Aligning on Ideal Workflow with Product Team and Business
Task
Over a sprint we lead several cross function solution it session to align on how we intended for the workflow to work and how the backend tech would influence the mobile and web workflows. 
Result 
Drove alignment across three dev squads, two mobile squads, and business stakeholders, streamlining communication and creating a clear, prioritized roadmap for screen enhancements.


Document and Aligning Mobile and Web 
Mobile and web were historically disjointed—funded by different business units, supported by separate teams, and built on different backend systems. As a result, features weren’t fully aligned across platforms. This new feature created an opportunity to unify both experiences under a shared backend and move closer to true mobile‑web parity. Through cross‑team collaboration, we delivered a more cohesive, multi‑channel experience.
Task
I was the primary mobile designer. I work with Mark Stoner (Web Designer) to ensure that user's workflow is aligned with their prospective applications.
Result 
We delivered an intuitive, platform‑aware experience that uses the native strengths of mobile and web without sacrificing a consistent, familiar workflow for users.
Solution 
By embedding clarity into the mobile experience, we empowered drivers to make informed decisions, reduced planning friction, and helped the organization maintain trailer pool balance. This project exemplifies how thoughtful UX can bridge operational gaps, drive adoption, and elevate trust in digital tools. 
Other Info 
Platform: Mobile, responsive web browser 
Tools: Adobe XD, Miro, ADO 

Back to Top